首页 法甲文章正文

官方网站-张稀哲因辱骂官员停赛7场 国安:不解!将据理以争

法甲 2026年01月16日 06:20 34 xiaoqiao

体坛周报全媒体原创

今日,中国足协官方发布罚单,北京国安球员张稀哲因在客战长春亚泰的比赛中冲出技术区域实施非体育行为,大声辱骂第四官员后离开球队替补席,被处以停赛7场罚款7万元的处罚。在联赛仅剩4轮的情况下,张稀哲提前结束了本赛季。随后,北京国安俱乐部官方回应称,对于此次纪律处罚一事,我俱乐部深感遗憾与不解,并将会继续据理以争。

646cd91bf3e89d917f655270.jpg

202309271700274870.jpg

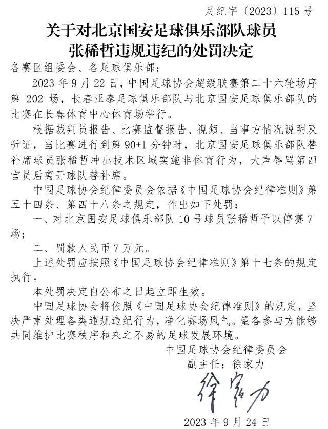
足协罚单如下:

2023年9月22日,中国足球协会超级联赛第二十六轮场序第202场,长春亚泰足球俱乐部队与北京国安足球俱乐部队的比赛在长春体育中心体育场举行

根据裁判员报告、比赛监督报告、视频、当事方情况说明及听证,当比赛进行到第90+1分钟时,北京国安足球俱乐部队替补席球员张稀哲冲出技术区域实施非体育行为,大声辱骂第四官员后离开球队替补席。

中国足球协会纪律委员会依据《中国足球协会纪律准则》第五十四条、第四一八条之规定,作出如下处罚:

一、对北京国安足球俱乐部队10号球员张稀哲子以停赛7场;

二、罚款人民币7万元。

随后,北京国安俱乐部官方对罚单做出回应,具体如下:

我俱乐部今日收到了中国足球协会纪律委员会下发的关于北京国安足球俱乐部球员张稀哲的处罚决定。在2023中国足球超级联赛第二十六轮长春亚泰主场对阵北京国安的比赛中,我队10号球员张稀哲因非体育行为,被处以停赛7场、罚款7万元的处罚。对于此次纪律处罚一事,我俱乐部深感遗憾与不解,并将会继续据理以争。

针对于此次张稀哲所面临的处罚,我俱乐部方面希望中国足协纪律委员会提供更为详实的实质证据。除此之外,本赛季在球队全力冲击亚洲赛事之时,我俱乐部在多场比赛中遭遇到了争议判罚,我们也需要得到一个正面的回复。

北京国安俱乐部球员秉承永远争第一的精神,在每场比赛中都拼尽全力,却在赛季末的关键阶段遭遇莫须有的判罚乃至处罚,如此巨大争议的出现,不仅让我俱乐部争夺亚冠名额举步维艰,也让球迷对于裁判执法水平产生质疑,进而影响中超联赛的声誉和品牌价值。

经历了过往三年的蛰伏,中国足球终于在2023年重新回到了广大球迷的日常生活之中。作为中国足坛最老牌的传统球队,北京国安足球俱乐部一直在足球事业发展、文化品牌建设、竞技表现、青训等多方面坚守努力,同时也在积极探索着更加符合足球发展规律的模式。在2023中超联赛重启之时,我俱乐部毫无保留的支持着中国足协的工作,在大家共同努力之下,“共创新未来”的口号也是我俱乐部和众多球迷所真心期盼的中国足球方向。中超联赛开幕式、中超揭幕战、新工人体育场年度场均上座率接近五万人,都代表着我俱乐部和球迷为本年度中超联赛所作出的重要贡献。

北京球迷永远是北京国安足球俱乐部最重要的第十二人,在俱乐部过往的三十一年里,不论是高峰还是低谷,亦或面对争议还是冲出黑暗,我们都会因为北京国安这四个字而倾尽全力。我们相信,在中国足球反腐整顿的特殊时期,净化足坛环境也正是每一家俱乐部、每一支球队、每一名足球人都全力支持的使命。我们不相信黑暗会永远笼罩大地。中国足球的光明一定会到来,而我们也将为了这份光明努力拼争。

再次感谢所有支持和关心北京国安足球俱乐部的球迷和朋友们。

特此声明。

北京国安足球俱乐部

九游娱乐官网-官方网站入口|体验顶级在线娱乐Copyright© 2022-2026 九游娱乐官网-官方网站入口|体验顶级在线娱乐 版权所有 HTML地图 XML地图 txt地图 备案号:川ICP备66666666号 九游官网入口,九游官方网站,九游娱乐官网,九游官网登录入口,jiuyou官网,九游娱乐,在线娱乐,九游首页,官方网站,九游app搭建